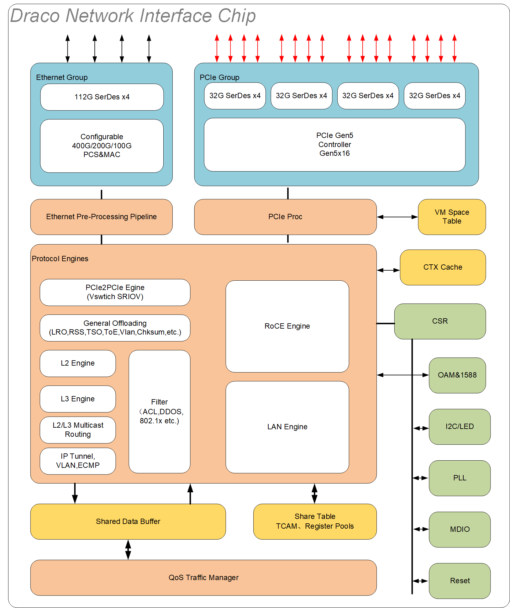
Architecture of Draco

Architecture of Draco

Key Features
  • - 8-port integrated 10/100/1000M Ethernet transceiver
  • - Support QSGMII in 10/100/1000M mode
  • - Support LRE100-4, disabled by default
  • - Supports IEEE 802.3az-2010
  • - Supports crossover detection and auto correction
  • - Supports CSD(Cable status diagnostic)
  • - Supports Link Down Power Saving (Sleep Mode)
  • - Support Serial LED interface
  • - Packet Generator and Checker
  • - Low power consumption
  • - Supports 25MHz crystal or 3.3V OSC input
  • - 3.3V and 1.2V power supply
  • - LQPF 128 package
logic diagram and data flow of Draco chip
logic diagram and data flow of Draco chip

An example of enterprise network with Draco
Network Interface Card
An example of enterprise network with Draco Network Interface Card

Usage Scenarios of Draco

Usage Scenarios of Draco

The Draco chips may play a critical role in modern enterprise networks by specializing in ultra-low-latency data processing and real-time decision-making.

Applications

Terminal Device Networking

- Consumer Electronics: mobile phones, tablets, smart home devices (Wi-Fi/Bluetooth/Ethernet chips).

- PCs & Servers: Chips in network interface cards (NICs) (e.g., Intel 82599, Marvell Alaska).

- Industrial Equipment: PLCs and sensors connected via industrial Ethernet protocols (e.g., PROFINET).

High-Speed Data Transmission

- Data Centers: High-speed Ethernet chips (25G/100G/400G) in server NICs (e.g., Broadcom BCM574xx series).

- Storage Systems: RDMA-enabled NICs (e.g., Mellanox ConnectX) for NVMe-over-Fabrics (NVMe-oF) storage devices.

Automotive & Communications

- In-Vehicle Networks: Automotive Ethernet chips (e.g., NXP SJA1105) for ADAS and infotainment systems.

- 5G Base Stations: FPGA or ASIC chips handling fronthaul (eCPRI) and backhaul traffic.

Internet of Things (IoT)

- Low-power chips (e.g., TI CC series) for NB-IoT, LoRa, and other wireless connectivity.